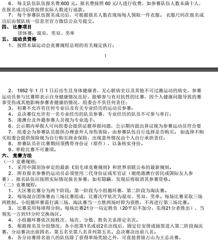
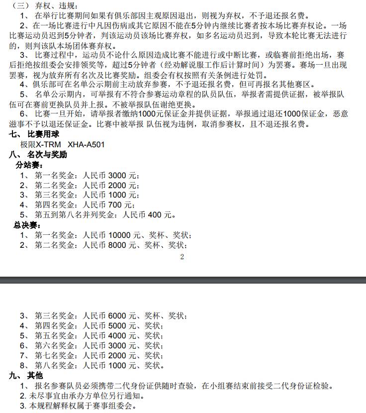
当前位置: 首页 >比赛成果 >第三届占山为王GMF·极限杯羽毛球赛第三站浦东赛区秩序册

第三届占山为王GMF·极限杯羽毛球赛第三站浦东赛区秩序册

2023-05-10 14:56:27



WELCOME TO GMF

I HOPE YOU ENJOY IT


——————————————————————————————————















章程补充说明:


1、专业经历包含在省、市级注册过的运动员

各大业余赛事被成功投诉的选手

2、比赛中单轮不可兼项

3、比赛现场需携带身份证原件随时供裁判查阅,未携带身份证原件不得参加比赛

4、单轮比赛中无论原因任意一场弃权,视为本轮比赛全部弃权



提醒大家哦~本周六依然是9点之前要到哦,我们比赛9点就要开始啦。没有到现场的关注朋友们也不要着急,到时候大家可以躺在床上用手机观看 关注微信公众号 【运动365】点击直播菜单就可以找到我们这次的比赛直播啦。



End


我们是GMF,希望你开心





健康地生活

愉快地玩耍






 

欢迎查看以往精彩内容哦~


羽毛球12星座搭档,你和谁最搭?

说好的英国脱欧可能脱不成了?第一次碰到这么会搞事情的国家呢:)

什么?!羽毛球竟然是这样风靡全世界的!?

现在的林丹,还是英雄吗?

你到底适不适合打羽毛球呢?





长按图片扫描即可下载APP